Grass Review: Earn Passive Income by Sharing Unused Bandwidth

After the resounding success of the first airdrop season, Grass continues to attract the attention of the community with Grass Airdrop Season 2, expected to be distributed in Q3. The allocation this time is up to 170 million GRASS tokens, a sharp increase compared to 100 million tokens in the previous season.
The program offers the opportunity to earn passive rewards just by sharing unused internet bandwidth. With the DePIN model combining data for AI, Grass is becoming one of the most sought-after projects today, especially in the context of the airdrop wave continuing to heat up in 2025.
What is Grass?

Grass is a decentralized protocol that empowers the idle bandwidth of the internet into an asset. Hence, it enables normal day-to-day web users to passively earn some income by contributing to the Grass’ web-scraping network that sustainably gathers data.
This is mainly because most people pay for access to the internet but rarely use their entire bandwidth; Grass capitalizes on this surplus by connecting it with companies and organizations that need such data for a variety of online services.
Grass also secured approvals from major anti-malware providers, further cementing its commitment to the highest industry standards for keeping users’ privacy and security in the best shape possible. This will go a long way in ensuring that participants are at peace when contributing their internet bandwidth to the network.
How does it work?

All that the users need to do is click to join Grass and begin earning rewards. Sharing extra bandwidth gives these businesses the resources they need to enhance online services. Grass works by connecting this extra bandwidth with verified businesses to make sure both the company and the user benefit.
Behind Grass is Wynd Network, a development team that realized the global abundance of unused internet bandwidth. Grass was developed to begin making good use of this available resource.
Businesses, especially AI-related ones, purchase bandwidth from the platform, taking meticulous measures to ensure it is not abused in any form. Only a very small portion of up to 0.3%-of the user’s bandwidth is ever used, and never at the cost of the user’s experience on the internet.
Among other ways, users can get started by adding to Google the Grass Extension which will immediately have them up and running in passive income. Sharing bandwidth rewards them with points that later can be converted into the native GRASS token as a form of reward. The more they contribute, the more they earn.
Read More: Top 5 SocialFi Projects You Should Know
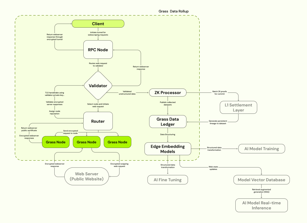
The Ecosystem of GRASS
The GRASS network uses user devices as nodes to harness spare internet bandwidth, gathering public web data, which Wynd Labs’ AI tool, Socrates, transforms into structured datasets for AI training.
These nodes serve as gateways, channeling traffic as guided by validators, with rewards tied to their reputation and data volume. This setup supports a decentralized data source for AI platforms.

Validators ensure transaction accuracy and create Zero-Knowledge (ZK) proofs for data security, with GRASS planning to move to a decentralized validator group for enhanced trust.
Routers link nodes to validators, securing and tracking traffic while earning rewards for validated bandwidth and network reliability. Together, these components enable efficient data collection and processing for AI.
GRASS tokens drive network operations, rewarding participants and enabling transactions. User-run nodes form the core infrastructure, sharing bandwidth for data collection. ZK technology safeguards privacy, ensuring secure data handling without exposing sensitive information.
Grass Products

Grass will be a leading data layer for AI under development, comprising two infrastructural parts:
- Sovrin Data Rollup: It is a node, router, validator, ZK processor, and data ledger-based architecture that assists in web data retrieval and transformation into structured datasets. This architecture will seamlessly enable the conversion of this data for useful training in AI and other sophisticated applications.
- Grass Node: It’s basically a device that allows users to contribute additional internet bandwidth to the network. Such nodes power the collection of data at AI companies and other organizations needing internet resources.
Read More: Gradient Network Review: A New Era of Decentralized Compute on Solana
Grass Points

Grass Points are the rewards system in the Grass Ecosystem: a means through which users can get points, be it through their contributions and/or referrals, thereby being converted into native tokens that Grass offers, or any other future forms of reward. Here are ways through which users earn Grass Points:
1. Usage
People get rewarded with Grass Points just for keeping their connection up and sharing that extra bandwidth with the network. The more consistent your connection, the greater the accumulation of your points.
2. Referrals
Grass offers a multi-level referral program that incentivizes users to bring in new contributors to the network. There are three levels of referral rewards:
- Primary Referrals: You earn 20% from each user uptime point you directly refer to the Grass network.
- Secondary Referrals: If a referred user of yours invites another user, then you will receive 10% of this new user’s uptime points.
- Tertiary Referrals: Third-level, at which you are earning 5% of the uptime points for users invited at the second level in your referrals.
Grass also gives some referral bonuses, both for the referrer and the referred. New referrals have a 5,000-point bonus after reaching 100 hours of uptime, while referrers get a 2,500-point bonus once their referral has reached the same threshold.
3. Referral Tier System
Grass also has a tiered system wherein, with increasing referrals by the user, a lot more rewards can be unlocked. Their rewards for total points and referrals keep getting higher and better as the users progress through ranks from Iron to Titan.
- Titan Rank: It requires 49,616,939 points or 221 invites with a reward of 250k.
- Vanguard Rank: It requires 7,394,899 points or 185 invites with a reward of 100k.
- Conqueror Rank: Requires 2,767,564 points or 154 invites for a 50k reward.
- Diamond Rank: Requires 375,443 points or 136 invites with a reward of 19k.
- Emerald Rank: Requires 118,247 points or 86 invites with a reward of 6k.
- Platinum Rank: Requires 36,351 points or 34 invites with a reward of 1.8k.
- Gold Rank: Requires 11,351 points or 17 invites with a reward of 565.
- Silver Rank: Requires 2,595 points or 11 invites with a reward of 130.
- Bronze Rank: 373 points or 6 invites with a reward of 20.
- Iron Rank: 0 points or 0 invites.
4. Epoch System
Grass includes an epoch system whereby point accumulation is timeboxed into monthly cycles such that the user can get a clear picture of the number of points they make every month. The points will not change throughout the beta, but the dashboard visualizes points over time to better track progress.
Read More: DAWN Review: DePIN Project Raises Huge Funds on Solana Ecosystem
How to Get Started with Grass
Step 1: Create a Grass account by registering with a username, email, and password on the official website.

Step 2: Install the Grass desktop node by downloading it from the Grass store.

Step 3: Select “Connect” to monitor your connection status and start earning points effortlessly.

Grass operates in the background, rewarding you for sharing your unused internet bandwidth.
Grass Airdrop
Airdrop One distributes 100,000,000 GRASS to reward early adopters and community members. It allocates 9% to users with over 500 Grass Points in Stage 1’s Network Snapshot. Additionally, 0.5% goes to GigaBuds NFT holders and 0.5% to Desktop Node or Saga Application users.

Epoch allocations are split into nine tiers based on Grass Points from network uptime and referrals. Higher points place users in higher tiers for better rewards. A total of 4,996,015 tokens are shared equally among eligible GigaBuds NFTs, with 515 tokens per NFT.
The GRASS network Season 2 airdrop launched on November 25, 2024, and is expected to be distributed by July 15, 2025. This gives participants ample time to earn points and build their claims before the June distribution. The airdrop allocates 170 million GRASS tokens, a 70% increase from Season 1, and prioritizes Season 1 token holders.
Read More: io.net Review: Notable DePIN Project In The Solana Ecosystem
Tokenomics
GRASS Tokenomics Overview:
- Total fixed supply: 1,000,000,000 GRASS tokens.
- Tokens allocated to incentivize community, contributors, and network growth.
- Locked tokens with vesting schedules to ensure stability and long-term commitment.
Token Allocation:

- Contributors: 22% (220M GRASS), 1-year cliff, 3-year vesting.
- Community: 30% (300M GRASS) for user engagement.
- Future Incentives: 17% (170M GRASS) for early contributors.
- Airdrop One: 10% (100M GRASS) to boost early user participation.
- Router Rewards: 3% (30M GRASS) for efficient bandwidth management.
- Foundation: 22.8% (228M GRASS) for DAO-led initiatives.
- Early Investors: 25.2% (252M GRASS), 1-year cliff, 1-year vesting.
GRASS Token Utility:
- Rewards users for sharing unused bandwidth to build decentralized internet infrastructure.
- Enables governance participation, allowing token holders to vote on proposals.
- Supports staking for passive income and facilitates transactions within the network.
Team, Investors, and Partners
Team

The development team of Grass is heavily undercover. However, the project is backed up by Wynd Network—a decentralized web proxy network. The only known team member is Andrej Radonjic, co-founder of both Wynd Network and Grass. Andrej has done his Master’s in Mathematics and Statistics from York University; he also has a Bachelor’s degree in Engineering Physics from McMaster University.
Investors and partners

Grass has raised $4.5 million across several fundraising rounds:
- Pre–Seed: $1 million raised with NoLimit Holding leading and contribution from Eclips, Bigbrain Holdings, and Satori.
- Seed: $3.5 million led by Polychain Capital and Tribe Capital, with participation from Mozaik and Big Brain Holdings.
- Series A: Grass has also raised an undisclosed amount in its Series A round with participation from Polychain Capital, Delphi Digital, and others.
The project has established partnerships with Solana Phone (Saga) to integrate its applications on mobile devices. Additionally, Grass has teamed up with Alignment Lab AI, an AI company specializing in large language models (LLMs), to enhance its data collection capabilities for AI development.
Roadmap
Grass unveiled an ambitious roadmap for 2025 after the decentralized platform, transforming data scraping and distribution, highlighted its monumental growth in 2024.
| Category | Details |
|---|---|
| AI-Powered Multimodal Search | Enables AI models to search video, audio, and text data in real-time for insights. |
| Horizontal Scaling & Desktop Nodes | Implements horizontal scaling and replaces Chrome extension with efficient desktop nodes. |
| New Distribution Channels | Expands access via mobile and other platforms, simplifying user participation. |
| Addressing Controversies | Provides transparent updates via seminars to resolve past airdrop and token distribution issues. |
| Decentralized Data Processing | Focuses on AI-driven data processing to strengthen role in the DePIN space. |
| Community Engagement | Enhances user participation and governance to build a community-driven ecosystem. |
Conclusion
Grass is an exciting project within the DePIN space that allows users to monetize their unused internet bandwidth into passive income. This decentralized physical infrastructure not only grants privacy and security but also makes it one of the promising projects in AI and web scraping, given its partnerships and innovative model.
FAQs
1. How do I start earning with Grass?
You can start by downloading the Grass Extension, creating an account, and sharing your unused bandwidth to earn rewards.
2. How much bandwidth does Grass use?
Grass only uses up to 0.3% of your unused bandwidth, ensuring no disruption to your internet speed or service.
3. Can I earn more by referring others?
Yes, Grass offers a referral program where you can earn points for every user you invite, plus additional bonuses based on their activity.
| DISCLAIMER: The information on this website is provided as general market commentary and does not constitute investment advice. We encourage you to do your own research before investing. |








